PVN DC 6IF 7O 1MPP SPD1R WM4 10

Fotovoltaico, Combinador, PV Next, 1000 V, 1 MPP, 6 entradas / 6 salidas por MPP, Con soporte de fusible, Protección contra sobretensiones I/II, WM4C

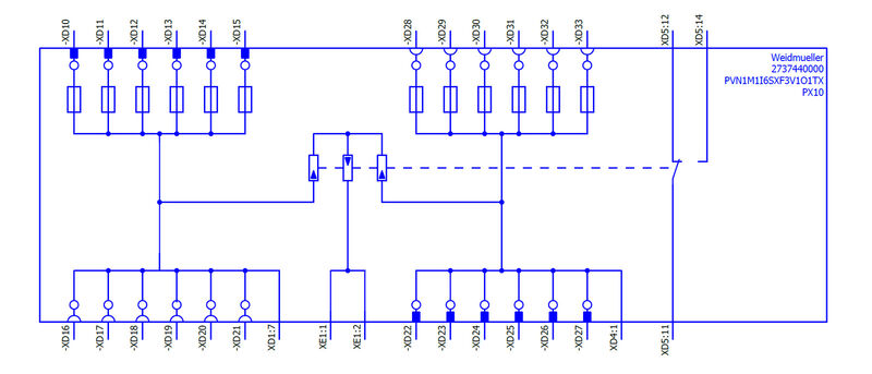
N.º de artículo 2737440000

Homologaciones

Homologaciones
ROHS

Datos generales para pedido

Versión
Código
Tipo
GTIN (EAN)
Cantidad

Dimensiones y pesos

Profundidad
Profundidad (pulgadas)
Altura
Altura (pulgadas)
Anchura
Anchura (pulgadas)
Peso neto

Temperaturas

Temperatura ambiente
Humedad

Conformidad medioambiental del producto

Estado de cumplimiento de la directiva RoHS
REACH SVHC
SCIP

Incluido en el suministro

Accesorios incluidos

Garantía

Período

Características eléctricas

Corriente continua nominal por conexión
Corriente por punto de potencia máximo, máx.
Resistencia de corriente nominal a corto plazo
Tensión nominal DC

Caja

Cadena de tipo de conexión
Clase de protección
Fijación de caja
Materiales aislantes
Resistente a los golpes
Tipo de montaje

Datos generales

Lugar de instalación
Normas
Tipo de protección

Entradas

Cantidad de puntos de máxima potencia (MPP)
Conector de tierra funcional
Contacto auxiliar de protección contra sobretensiones
Entrada de CC + & -
Estándar de conexión por fusible
Fuses
Número de entradas de cadena por MPP
Número de entradas de conductos
Número máx. de entradas de CC
Polos fusionados de cadena
portafusible
Tipo de fusible
Número de entradas

Salidas

Número máx. de salidas de CC
Salida de CC + & -

Protección contra sobretensiones, lado de CC

Clase de requisitos
Consumo de corriente en reposo PC
Corriente de cortocircuito ISCPV
Corriente de descarga, máx. (8/20 µs)
Corriente de fuga In (8/20 µs)
Corriente de fuga total Itotal ( 8/20µs)
Corriente de fuga total Itotal (10/350µs)
Corriente de prueba Iimp (10/350 µs)
Máx. tensión de servicio continua modo DC UCPV +/- , -/PE , +/PE
Nivel de protección Up (+/- , -/PE , +/PE)
Nivel de protección Up (+/-)
Nivel de protección Up (+/PE)
Nivel de protección Up (-/PE)
Normas
Tensión de la instalación FV, máx. Ucpv

Interruptor de carga de corriente continua

Ejecución de interruptor separador

Indicación importante

Información de producto

Clasificaciones

ETIM 8.0
ETIM 9.0
ETIM 10.0
ECLASS 14.0
ECLASS 15.0

Bases de licitación

Especificación larga